The Making of

A gallery of the work process

Some early sketches of ideas

First idea sketch of a small character hiding behind a box in a long dark alleyway with a
                        huge desklamp at the end of it, shining it's light towards the player. Second idea sketch of a claw-machine game. Third idea sketch of a maze with board-game like fileds on the ground. Fourth idea sketch of a stone-stacking game. Fifth idea sketch of a car racing game. Sixth idea sketch of an escape horror with the player holding a flashlight and hidden items to find.
scroll to see all sketches

Notes on story, game mechanics, layout...

Handwritten notes on item interactions of
                            player, enemy, light, items and general light.
Checklist of what object should have what interaction and attributes on the Playmaker FSMs.
Sketch of the games room-layout with rough space
                        calculations.
Sketch of the game's map layout and object placement with rough space calculations.
Sketch with notes on player-enemy interactions and storyline
Sketch and notes of storyline and core player-enemy interactions with what objects and FSMs to use to archive those reactions.
scroll to see all notes

How it ended up looking:

Playmaker FSM for the move and look action of the player.
Playmaker FSM for plaer move and look actions
Playmaker FSM for the event of the player getting caught by the enemy.
Playmaker FSM for event of player getting caught
Playmaker FSM for the enemy action of seeking out the player.
Playmaker FSM for enemy's player seeking action
Screenshot showing how the player the player and enemy object with the objects used to trigger
                            the interaction events.(Huge cylinder stuck to player vertically for the light and a block stuck
                            to the front of the enemy object for the catch-action).
Player and enemy with half transparent "trigger objects" attached to them
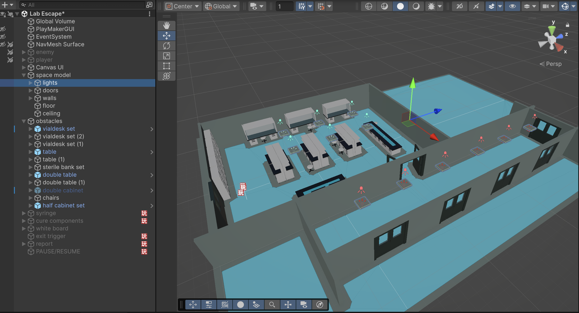
Screenshot showing the layout for the game with all the objects made in Unity.
Area layout for the game made in Unity
Screenshot of actual gameplay. It shows a dimmly lit room with laboratory cabinets in first-person
                            perspective from the player characters point of view.
Screenshot of gameplay